
UX design project completed as part of the Google UX Design Professional Certificate.
FIrst, I wanted to understand if this product would be valuable to Sullivan Catering Co. and their customer base.
I used a Google Survey to learn how users find and order catering for weddings and other events. Findings from the survey confirmed my initial assumptions that not many people currently use apps to order event catering, and that financial restrictions were a major pain point for many users.

I also conducted a competitive audit of other catering company’s ordering apps. The audit revealed few competitors offered easy ways to customize orders based on guest count, price per guest, or dietary needs and restrictions. And zero competitors had a feature to automatically create menus based on those parameters.

Research confirmed that an app for catering events would be useful for Sullivan Catering Co. guests and add value to their services.
My next step was to better understand the app’s core users. I conducted video interviews with five participants, women ages 25-55, who had either organized catering for events/weddings in the past or thought they might do so in the future. I was surprised to learn that participants often wanted both flexibility to customize their catering orders but also the convenience of having preset catering menus available.
Using results from both the initial survey and the interviews, I created a persona to represent the app’s users.

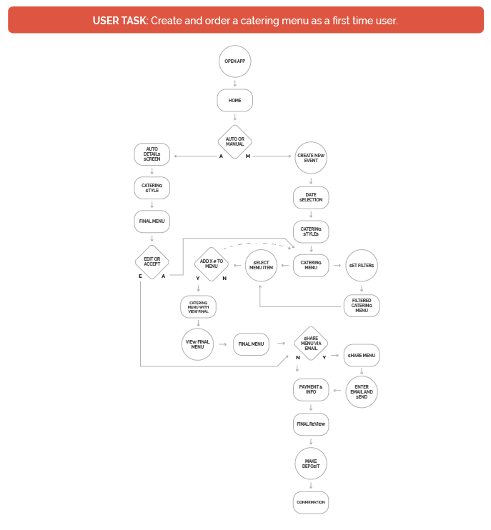
Creating a user journey with a basic outline of the app helped me imagine what the user would feel at each step in the process.

With a user persona to guide me, I began iterating basic drafts of the app design.
An early app flow model helped ensure that the final app would be convenient and straightforward.

I started with paper wireframes so I could rapidly come up with and evaluate multiple designs for each screen. I starred the best of each design, before coming up with a final option that I would translate to a digital prototype.

By translating the paper wireframes to a low fidelity prototype in Figma, I could test user experience in the early stages of the design. I conducted an unmoderated usability study, where participants were asked to complete various tasks in the lofi model and then answer questions about their experience.

I organized feedback from this study to find common themes and prioritize changes. Many participants were frustrated by the number of steps it took to get to the menu building part of the app. To make the app more streamlined, I created an alternate flow where users could skip the event setup process and skip right to menu creation.


Then, I translated the updated lofi design to a high fidelity color prototype. After a round of unmoderated usability testing and updates on this prototype, I was satisfied that the final design addressed the original problem I was trying to solve: a catering ordering process that was fast, easy, and flexible.
Sullivan Catering Co.’s app allows users to quickly and easily order custom catering menus for weddings and events.
See the prototype in Figma
The Smart Menu Design automatically creates a menu for the user based on budget, guest count, and guest dietary needs.
Users also have the flexibility to edit their menus or create a menu totally from scratch.


Advanced Filters and search help users find the foods they’re looking for quickly and easily.
Users can skip the Event Setup stage in order to start building their menu right away.

This project reminded me of the importance of starting the design process with an open mind. I assumed most users would be fine following a linear path, but results from the usability tests proved that design was inefficient. Changing the app flow to suit multiple types of users made this design really come to life in the end.
If I had more time to work on this project, I would definitely want to explore expanding the features to fit more niche users. I’m interested in adding functionality that would support edge case users like wedding planners who need to manage multiple events at once.
I also think a feature to schedule tastings in the app would add a lot of value for users. It was something I’d originally wanted to include, but couldn’t fit in due to the project’s time constraints.